本文转自公众号ABS行业观察,原文来源:郇公弟债市圈,原文作者:郇公弟
17日晚资管新规征求意见稿发布,对于近30万亿的银行理财而言,期限错配、杠杆限制、嵌套安排等强制执行,料将引起较为严重的配置“资产荒”。
当前银行理财绝大多数为一年期以内,而配置资产大多数反而在一年以上。如何匹配数十万亿的资产缺口,将是业内不得不直面的一个问题。本文及后续文章将重点介绍两类资产:供应链金融与消费金融资产,资产期限与当前理财资金期限基本匹配,或将有助于解决“配置资产荒”。
银行理财部门应对资管新规,核心是要建立投行能力,在理财部门内部组建投行团队,这样才可能在资管体系内实现资金与资产的匹配。
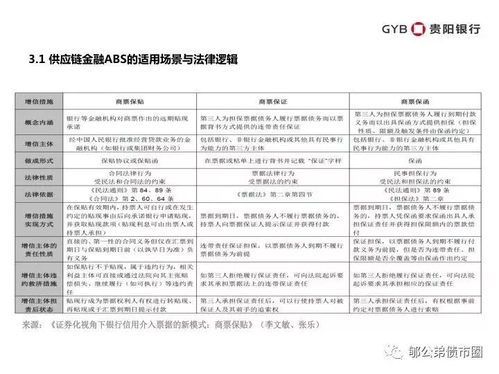
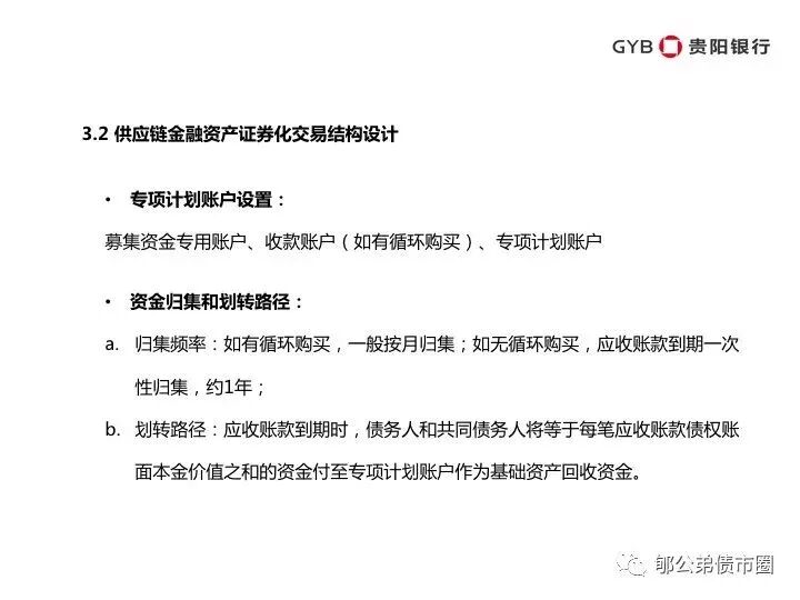
开门见山,本文所称供应链金融资产,见2.1所述四象限。
既包含AAA、AA+、AA等高信用企业的应收账款、应付账款资产开发,也包含医院、学校、商超、连锁餐饮等中小银行更本土化资产开发。
对于高信用核心企业而言,我国AA以上企业超过近3000家,仅AAA企业的应收应付账款就接近10万亿,而这些基本都是尚未开发的处女地。高信用企业的应付账款,需要集团企业强确权或流动性支持,将主体信用延伸到资产信用。而其应收账款,就需要通过优先级差额补足或者资产置换等模式,同样实现信用的延伸。
对于信用低于AA的核心企业而言,要在资本市场上实现直接融资或流动是难以实现的,这时引入金融机构的信用就是必须的。银行资管业务可以探索的“交易型”“流转型”“资本中介型”等业务也将空间巨大。





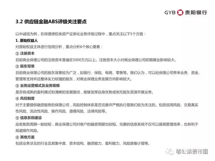
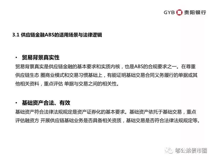
对于促进应收账款融资,解决实体经济特别是上下游中小企业融资难问题,除了近期人民银行对《应收账款质押登记办法》进行修订外,党中央、国务院以及发改委、国资委、商务部、工信部、一行三会等近年来可谓政策“声声急”,“应收账款”“应收账款融资”“应收账款资产证券化”出现的频率极高,本号进行简单梳理包括:
2017年11月,国务院办公厅印发《关于积极推进供应链创新与应用的指导意见》(国办发〔2017〕84号),推动供应链金融服务实体经济,提出”鼓励商业银行、供应链核心企业等建立供应链金融服务平台,为供应链上下游中小微企业提供高效便捷的融资渠道。鼓励供应链核心企业、金融机构与人民银行征信中心建设的应收账款融资服务平台对接,发展线上应收账款融资等供应链金融模式。”
2017年5月,央行、工信部会同财政部、商务部、国资委、银监会、外汇局联合印发的《小微企业应收账款融资专项行动工作方案(2017-2019年)》提出“要向小微企业普及应收账款融资知识,向应付账款较多企业、供应链核心企业、大型零售企业开展宣传培训;要推动地方政府为中小企业开展政府采购项下融资业务提供便利,支持政府采购供应商依法依规开展融资;要动员国有大企业、大型民营企业等供应链核心企业支持小微企业供应商开展在线应收账款融资业务;要优化金融机构等资金提供方应收账款融资业务流程;要建立健全应收账款登记公示制度。”
2016年10月,国务院公布《关于积极稳妥降低企业杠杆率的意见》,其中明确提到“要有序开展企业资产证券化,按照‘真实出售、破产隔离’原则,积极开展以企业应收账款、租赁债权等财产权利和基础设施、商业物业等不动产财产或财产权益为基础资产的资产证券化业务。”
2016年10月,国家发改委公布《促进民间投资健康发展若干政策措施》,提出“推动动产质押统一登记立法,建立以互联网为基础、全国集中统一的动产和应收账款等财产权利质押登记系统,实现信息共享,以便于金融机构等相关方面查询和办理质押贷款,改进和完善小微企业金融服务。”
2016年2月,央行、发改委、工信部、银监会等八部委联合发布《关于金融支持工业稳增长调结构增效益的若干意见》,提出“大力发展应收账款融资,加强动产融资统一登记系统建设,改进完善应收账款质押和转让,推动更多供应链加入应收账款质押融资服务平台,支持商业银行进一步扩大应收账款质押融资规模”等内容,要求“加快推进应收账款证券化等企业资产证券化业务发展,盘活工业企业存量资产,同时推动企业的融资机制创新。”
自2015年5月,国资委发布《关于中央企业开展两金占用专项清理工作有关事项的通知》推进两金即应收账款、存货压降,提出央企应收账款占总资产不超过50%,并且应收账款年末数不得高于年初数,改善应收账款管理对国有企业有重要的经济及政治意义。
2015年4月,国资委发布《关于进一步做好中央企业增收节支有关事项的通知》,明确提出“加大资本运作力度,推动资产证券化”的工作思路,企业应收账款证券化,成为央企盘活存量资产、降低企业负债的有效途径;
2014年3月,证监会开始全面推动资产证券化业务,特别是大力发展应收账款证券化等企业资产证券化业务,配合落实国务院“优化金融资源配置,用好增量、盘活存量”的总体部署。
特别是在习近平同志党的十九大报告中首次提出“现代供应链”的概念,党中央、国家对供应链的重视上升到前所未有的高度。


































































































































本文转自公众号ABS行业观察,原文来源:郇公弟债市圈,原文作者:郇公弟
