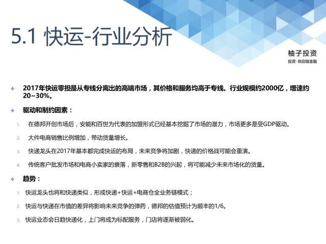
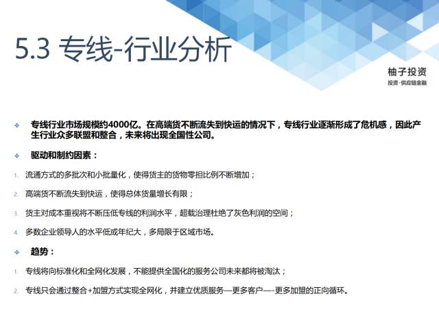
物流行业你不得不懂的知识点,供应链金融与大数据
2016年底,快递巨头成功借壳上市,顺丰更曾是深圳股市的市值第一名。快递行业规模约5000亿,但它只是整个物流行业的4%。整个物流行业占到GDP的15%,公路物流约7万亿。这个体量是TMT的3倍,医药健康的2倍。如此这么庞大的行业却一直不被人所了解。本报告旨在对公路物流行业进行全面梳理和呈现,但受篇幅限制,本报告不包含大宗商品物流、特种物流、危险品物流和物流地产等。





































来源:柚子投资
相关阅读:
2016年底,快递巨头成功借壳上市,顺丰更曾是深圳股市的市值第一名。快递行业规模约5000亿,但它只是整个物流行业的4%。整个物流行业占到GDP的15%,公路物流约7万亿。这个体量是TMT的3倍,医药健康的2倍。如此这么庞大的行业却一直不被人所了解。本报告旨在对公路物流行业进行全面梳理和呈现,但受篇幅限制,本报告不包含大宗商品物流、特种物流、危险品物流和物流地产等。





































来源:柚子投资
